
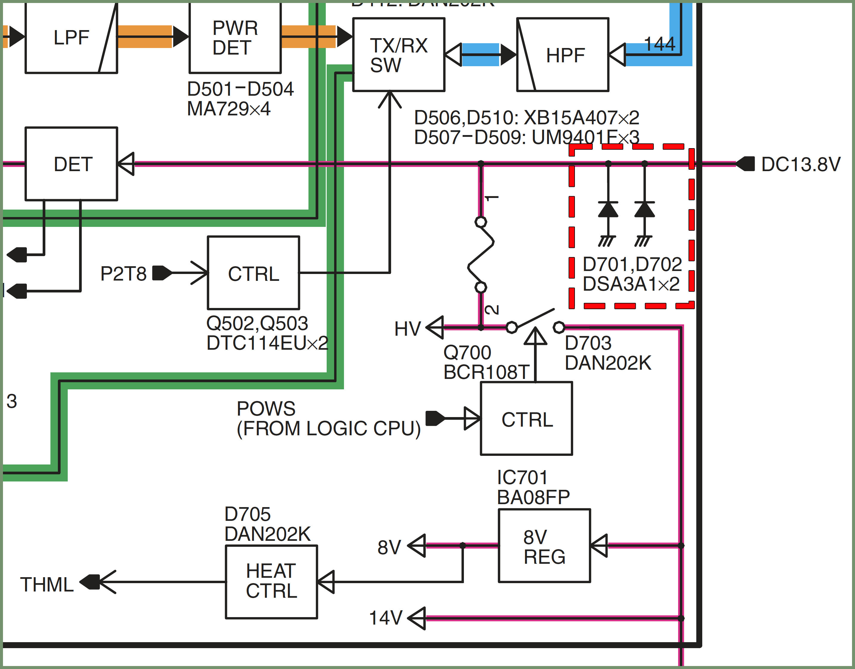
Se trata de un transceptor para las bandas de HF, VHF y UHF, de control totalmente digital y de pequeño tamaño. Esta unidad se ha visto sometida a una inversión de polaridad de la fuente de alimentación. Da continuidad entre los terminales de alimentación.
Normalmente se debe haber roto el fusible dispuesto en serie en el cable de alimentación, ya que dentro del equipo hay dos diodos de protección instalados en paralelo y polarizados en inversa. Al poner la alimentación al revés, dichos diodos quedarán polarizados en modo directo, con lo cual conducirán generando un cortocircuito, el cual romperá el fusible que hay en serie y se cortará la alimentación del transceptor, protegiéndolo.
En caso de no existir dicho fusible o de haber un problema de calibrado del mismo, se romperán uno o los dos diodos de protección. Es el caso. Al haberse producido un daño interno hay que abrir el equipo para saber el alcance del mismo. Para ello comienzo retirando los 4 tornillos del panel inferior.
Ahora retiro los 4 tornillos del panel superior. Más adelante se verá que, como dicho panel alberga al altavoz, hay que ser cuidadosos para no dañar su cable de conexión.
Finalmente quito los 8 tornillos laterales del equipo, 4 por cada lado. Con esta última operación los dos paneles quedan libres. El inferior se puede retirar con tranquilidad. El superior se debe abrir con cuidado de no dañar el cable del altavoz. Bastará con seguir el cable para hallar su conector y extraerlo de su alojamiento.
La entrada de alimentación se encuentra en la placa PA_Unit, que está ubicada en la base del equipo. Por tanto tengo que sacar dicha placa para acceder a la zona averiada y valorar la afectación que tiene este transceptor. La extracción de esta placa es algo complicada dada la construcción del equipo, pero siguiendo los siguientes pasos se podrá abordar con éxito.
1-Primeramente, desueldo todos los contactos indicados en magenta en la imagen inferior, y que corresponden a los conectores de antena y al driver de RF. Es importante que todos esos contactos queden sueltos. Yo he empleado la estación desoldadora de vacío a una temperatura de 380 grados centígrados.
2-Luego saco los 8 tornillos de los cuatro transistores finales (dos de HF, uno de VHF y uno de UHF), indicados en amarillo.
3-Finalmente quito los 7 tornillos que fijan la placa PA_Unit al chasis, indicados en rojo.

Acto seguido desconecto los cables de RF alojados en los conectores J101 y J801, desmontando el recorrido de dichos cables para que queden libres. También desmonto la conexión de masa indicada con una flecha amarilla en la imagen siguiente.
Ahora libero el conector de alimentación haciendo presión en los puntos indicados en la fotografía inferior, y empujando el conector hacia el interior del equipo mientras levanto la placa.
Solo queda entonces extraer los dos cables planos indicados en la siguiente foto, tirando con mucho cuidado de ambos lados, poco a poco. Otra opción es desconectarlos del otro extremo (la placa Main_Unit), ya que hay más espacio para manipularlos. En ese caso, al retirar la placa y volverla a instalar hay que tener precaución de no dañar los extremos de los cables planos que hemos desconectado. Hay que ir poco a poco.
Una vez extraída la placa PA_Unit tengo acceso a la zona afectada. Pronto descubro que uno de los diodos, el D702, ha explotado. Tanto D701 como D702 son del tipo DSA3A1. Hay que sacar, como mínimo, el diodo afectado.
La extracción del D702 es un poco complicada. Para facilitarla yo he cortado el terminal visible para sacarlo en dos tandas. Al cortarlo, pruebo continuidad y ya no tengo cortocircuito en la entrada. Incluso alimento la placa a 9V y admite la tensión sin problemas. Deduzco que D701 está bien y ha quedado protegido por D702. De los dos terminales que tiene el diodo a extraer, uno lo he sacado con el soldador de 60W, poco a poco. El otro, al tener varios condensadores SMD aledaños, lo he sacado usando el equipo de aire caliente programado a 420 grados centígrados con un caudal medio-bajo.
Compro el recambio DSA3A1 y preparo el terminal superior dándole una curva. Para hacer esta operación es importante sujetar el propio terminal (debido a su grosor) y no doblarlo directamente sometiendo el diodo a presión, ya que se podría romper el encapsulado. Por tanto, con unos alicates finos sujeto el terminal cerca del encapsulado, y con otros alicates voy proporcionando la curva.
Para soldar el diodo nuevo uso también técnicas diferentes: un terminal con el soldador, y el que tiene los condensadores SMD cercanos con el equipo de aire caliente, usando estaño en pasta que previamente he aplicado en la zona. Con esto evito hacer un destrozo con el soldador al manipular tan cerca de los componentes SMD.
Aprovecho para hacer mantenimiento de la pasta de silicona refrigerante, que retiro de las zonas indicadas en la siguiente imagen. Tras limpiar bien dichas zonas con alcohol isopropílico aplico pasta nueva. Siempre hay que usar pasta blanca. Las oscuras contienen metales que con la RF pueden producir efectos impredecibles. También se puede aprovechar para realizar esta operación en el driver de RF, que está atornillado al chasis.
Finalmente monto el equipo siguiendo el proceso de desmontaje a la inversa. Es importantísimo no soldar ningún contacto hasta que la placa quede totalmente atornillada en todos sus puntos.

Nota: al cerrar el equipo hay que tener en cuenta que la placa PA-Unit tiene dos pads de disipación de silicona blanda rectangulares que podrían haber caído al abrir el panel inferior. El lugar en el que van colocados está indicado en la serigrafía de dicha placa, justo al lado del disipador.
ANEXO: LIMPIEZA DEL MICRÓFONO HM-151
La mejor forma de limpiar a fondo el micrófono Icom HM-151 es desmontarlo. Para ello saco los 2 tornillos de su tapa posterior, la cual retiro. Luego extraigo la placa electrónica quitando sus 3 tornillos. Después puedo sacar el botón lateral con su goma de contacto y el teclado.
Con ello los paneles quedan libres y puedo tranquilamente lavarlos a fondo con agua y un poco de jabón neutro. Tras un secado total vuelvo a montar el micrófono, quedando en perfecto estado.













